O impacto na qualidade de vida de quem sofre de doenças dos cabelos é comparável ao de quem tem doenças de pele, como psoríase em placas.1 Por outro lado, indivíduos sem qualquer doenças dos cabelos procuram tratamentos para aumentar o crescimento e a espessura dos fios, além de fortalecer a haste a partir de produtos comercializados para esse fim, mas que não têm nenhuma comprovação científica.
O minoxidil é medicamento já estabelecido no tratamento de algumas doenças dos cabelos,2,3 e a biotina é uma vitamina que pode interferir no ciclo do mesmo.4,5 No entanto, faltam dados na literatura que apoiem o uso de biotina com ou sem minoxidil para acelerar o crescimento dos cabelos, principalmente em indivíduos sem doenças dos mesmos.
Foi realizado um estudo com o objetivo de avaliar a eficácia da biotina oral 5 mg ao dia, aplicação tópica de minoxidil 5% duas vezes ao dia e uso associado de ambos, durante período de 14 dias em cada curso, para aumentar a velocidade de crescimento dos cabelos (CC).
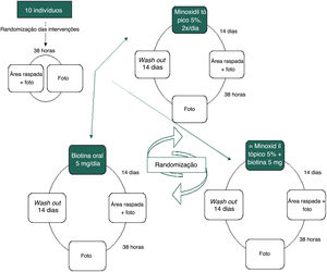
Foi realizado um ensaio clínico randomizado, aberto, autocontrolado e cruzado. Dez participantes saudáveis do sexo masculino, sem doenças dos cabelos e sem uso de medicação sistêmica ou tópica, foram recrutados por conveniência.
Todos os participantes foram submetidos às três intervenções (apenas minoxidil tópico, apenas biotina oral, ambos os medicamentos combinados). Na inclusão, os participantes foram alocados em todas as intervenções, porém em sequência aleatória (crossover) realizada por programa de computador. Antes de iniciar o uso da medicação, foi feita raspagem de uma área de 1 cm2 na região occipital do couro cabeludo, seguida de fototricoscopia local, que foi repetida após tempo médio de 38 horas, para determinação da taxa de CC basal (TCC). As intervenções foram então aplicadas por período de 14 dias. Imediatamente após, repetiu‐se a depilação e a área foi refotografada 38 horas depois para mensuração da TCC sob intervenção. Ao final de cada ciclo, os participantes foram realocados entre os demais grupos de intervenção. Portanto, todos os dez indivíduos participaram das três intervenções propostas em protocolo cruzado (fig. 1). Houve um intervalo de washout de 14 dias entre as intervenções.
A região occipital foi escolhida por ter menor impacto estético nos participantes durante o estudo e ser menos frequentemente afetada por doenças dos cabelos, pois o objetivo era estudar os cabelos de indivíduos saudáveis. Como a meia‐vida de eliminação do minoxidil é de 4 horas e da biotina é de 2 horas, o tempo de washout de 14 dias entre as intervenções foi considerado suficiente para evitar a influência de medicações anteriores nos resultados subsequentes.
Cada imagem obtida foi analisada pelo software ImageJ®: o comprimento de dez fios de cabelo anágenos foi medido em pixels; a área da imagem coberta pelos fios foi avaliada utilizando um plugin do software para determinar a TCC. Foram obtidas 120 imagens e analisados 1.200 fios de cabelo anágenos. A TCC média foi baseada na diferença entre os comprimentos divididos pelo tempo, em segundos, entre as fotografias. A diferença da área percentual das fotos cobertas por fios de cabelo também foi dividida pelo tempo para obter a taxa de crescimento da área de cobertura (figs. 2 e 3).
Fios de cabelo cobrindo a área do couro cabeludo analisados antes (A) e após (D) 36 horas para obter a velocidade de crescimento do cabelo. * (A) Foto obtida no início da intervenção. (B) Figura A com filtragem de mediana. (C) Segmentação dos fios da foto inicial em A. (D) Foto obtida 38 horas após A da mesma área. (E) Figura D com filtragem de mediana. (F) Segmentação dos fios a partir da foto inicial em D.
As variáveis contínuas foram expressas como média e desvio‐padrão ou mediana e quartis após testes de normalidade. A TCC e a área coberta pelos fios foram comparadas utilizando modelos lineares mistos generalizados. A significância estatística foi adotada com p < 0,05.
A média de idade foi de 29,7 anos. A TCC média dos participantes, antes das intervenções, foi de 2,35 mm por semana (DP=0,39 mm), consistente com os dados da literatura. Houve aumento significante (p=0,02) tanto na TCC quanto na área fotográfica coberta por cabelo (p < 0,01) apenas no grupo que utilizou a combinação de minoxidil tópico e biotina oral (tabela 1).
Avaliação da taxa média de crescimento capilar pela diferença no comprimento do cabelo e área fotográfica coberta pelas hastes dos cabelos, antes e depois de cada intervenção
| Intervenção | Velocidade de crescimento antes da intervenção | Velocidade de crescimento após intervenção | p |
|---|---|---|---|
| Avaliado pela diferença no comprimento do cabeloa | |||
| Minoxidil tópico 5% | 2,63 (DP=0,43) | 2,57 (DP=0,46) | 0,46 |
| Biotina oral 5 mg | 2,50 (DP=0,38) | 2,47 (DP=0,42) | 0,53 |
| Minoxidil tópico 5%+biotina oral 5 mg | 2,36 (DP=0,36) | 2,64 (DP=0,32) | 0,02 |
| Avaliado pela diferença na área coberta pelas hastes dos cabelosb | |||
| Minoxidil tópico 5% | 2,33 (DP=0,37) | 2,30 (DP=0,59) | 0,55 |
| Biotina oral 5 mg | 2,22 (DP=0,34) | 2,68 (DP=0,65) | 0,28 |
| Minoxidil tópico 5%+biotina oral 5 mg | 2,13 (DP=0,73) | 2,54 (DP=0,4) | < 0,01 |
O minoxidil aumenta a espessura do cabelo, prolonga a fase anágena e promove a alternância da fase telógena para a fase anágena em pacientes com alopecia androgenética.2,3 Uma revisão recente sugere que sua aplicação tópica ativa vias de sinalização molecular, como a beta‐catenina, e estimula os receptores de prostaglandina E2, contribuindo para seus efeitos positivos no ciclo e crescimento do cabelo.2,6
A biotina é um cofator em múltiplas vias metabólicas, com provável importância no crescimento e espessura das unhas.3 No entanto, poucos estudos examinaram sua eficácia no tratamento de doenças dos cabelos e ungueais;4,7 a maioria das séries de casos é referente ao seu uso em doenças dos cabelos. Faltam ensaios randomizados que estudem a suplementação de biotina em doenças dos cabelos, e sua prescrição ainda ocorre sem evidências robustas.
No presente estudo, o uso isolado de ambas as substâncias não apresentou resultado positivo no aumento da velocidade de crescimento. É possível deduzir que a biotina pode atuar como cofator no ciclo capilar, com potencial efeito sinérgico, modulando o efeito do minoxidil ou antecipando seus efeitos no crescimento capilar. No entanto, não há nenhum estudo anterior que apoie essa informação.
As limitações deste estudo incluem o tamanho amostral, a influência da sazonalidade e o fato de o grupo amostral ser formado exclusivamente por homens adultos, o que dificulta a generalização dos resultados.
O presente estudo demonstrou o efeito sinérgico do uso de minoxidil tópico e biotina oral em homens saudáveis no aumento da TCC nos primeiros 14 dias de uso. Mais estudos são necessários para analisar o benefício do uso prolongado da combinação, bem como para avaliar o uso isolado desses medicamentos por períodos mais longos.
Suporte financeiroNenhum.
Contribuição dos autoresFlávia de Oliveira Valentim: Concepção e planejamento do estudo; obtenção de dados; elaboração e redação do manuscrito; revisão crítica da literatura; aprovação da versão final do manuscrito.
Anna Carolina Miola: Concepção e planejamento do estudo; elaboração e redação do manuscrito; revisão crítica da literatura; aprovação da versão final do manuscrito.
Hélio Amante Miot: Concepção e planejamento do estudo; análise estatística; elaboração e redação do manuscrito ou revisão crítica de conteúdo intelectual importante; aprovação da versão final do manuscrito.
Juliano Vilaverde Schmitt: Concepção e planejamento do estudo; análise e interpretação de dados; análise estatística; elaboração e redação do manuscrito ou revisão crítica de conteúdo intelectual importante; participação efetiva na orientação da pesquisa; aprovação da versão final do manuscrito.
Conflito de interessesNenhum.
Como citar este artigo: Valentim FO, Miola AC, Miot HA, Schmitt JV. Efficacy of 5% topical minoxidil versus 5 mg oral biotin versus topical minoxidil and oral biotin on hair growth in men: randomized, crossover, clinical trial. An Bras Dermatol. 2024;99:582–5.
Trabalho realizado no Hospital das Clínicas, Faculdade de Medicina, Universidade Estadual Paulista, Botucatu, SP, Brasil.





